网站地图
|
学校微信
|
手机版
×
搜索过于频繁,请输入验证码
网站首页
学校介绍
学校概况
发展记事
办学理念
学校荣誉
领导介绍
组织机构
校徽
校歌
校训
新闻中心
校园公告
校园新闻
部门新闻
校园政策
教育新闻
法律常识
教学管理
教学研究
教学计划
课程改革
教学经验
教学资源
教研组建设
2019年全国职业院校技能大赛
党建工作
党委简介
党建新闻
纪检监察
支部建设
党旗领航
党建资料
阳光义站
专题学习
学生工作处
政策文件
学工动态
思政教育
共青团之窗
系部活动
志愿服务
劳动教育
文体美育
通知公告
迎新管理
师生园地
名师风采
课堂内外
心理健康
优秀学子
招生就业
招生信息
专业介绍
实习就业
成人教育
校外培训
专题网站
文明校园
实训基地
专业群
领航学校专题
教育科研
成果展示
对外交流
中外合作
扬子江集团
办学质量评估
一、学校管理
二、人才培养
三、产教融合
四、师资队伍
五、专业建设
六、教学实施
七、智慧校园
八、社会服务
九、对外交流
十、发展能力
特色与创新
您的位置:
首页
>
办学质量评估
>
一、学校管理
>
4.常规管理
>
详细内容
4.常规管理
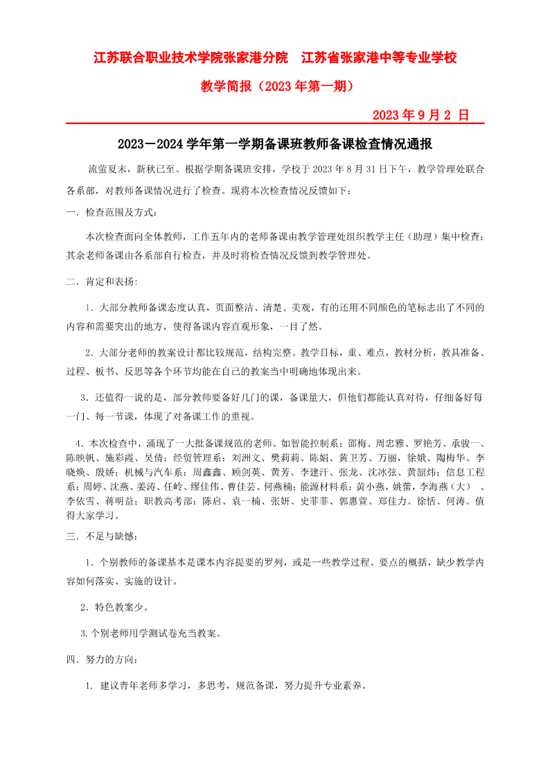
1-4-1学校2023-2024学年备课班教师备课检查情况
来源:
发布时间:2024-11-09 11:51:28
浏览次数:
次
【字体:
小
大
】
终审:教学管理处
分享到:
【打印正文】
×
用户登录
登 录
|
账号密码登录
成功登录后,
关闭浏览器前
24小时内
7天内
一个月内
始终
保持登录状态
忘记密码?
×
确定
用户登录